
专题:突发噩耗!泉果基金创始人王国斌病逝
来源 | 独角金融
作者 |付影
人生寄一世,奄忽若飙尘。
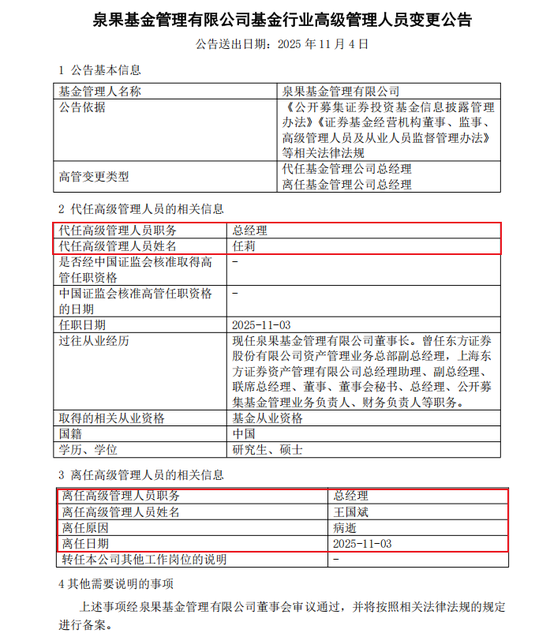
11月3日,泉果基金管理有限公司(下称“泉果基金”)创始人、总经理王国斌因病医治无效,于当日不幸逝世,董事长任莉代任总经理。目前,泉果基金官网已更换为黑白色调。
57岁的王国斌,是国内资本市场入行最早的一批投资老将,有着30年证券从业经验,业内称他为“A股成功的价值投资者之一”。
图源:公告
从履历来看,王国斌是东方证券资产管理公司(下称“东方红资管”)创始人和灵魂人物,打造了国内首家券商系资产管理公司,并带领公司获得业内首张券商资管公募牌照。2022年他离开东方红资管,与多位东方红资管旧部共同发起设立了“个人系”公募泉果基金,被市场视为“全明星阵容”的新锐公募。
“真正好的策略是选择伟大公司,然后跟它们一起成长。”王国斌在《投资中国》里写的这句话,也成为产品运作的“铁律”。“做资产管理是受人之托,守住‘忠信’是我们的本分,也是我们的承诺”。
王国斌离世后,刚成立3年的泉果基金,未来将会交出什么样的成绩单?
1
投资老将王国斌的传奇经历
上个世纪90年代初期,中国资本市场正处于懵懂起步的浪潮中,一位北大经管系硕士的入局,悄然拉开了横跨一级、二级市场的传奇序幕,他就是王国斌。
作为国内证券行业的“拓荒者一代”,王国斌毕业后先后进入南方证券和万国证券从事投行业务,前者是国内第一家股份制券商,后者是国内最大的券商公司之一,同时成为国内入行最早的一批投资老将之一。后来转入中经开证券交易部,从事证券投资,实现了从投行到投资的职业转换。
1998年,他作为核心人才被引入东方证券,担任副总裁,深耕自营投资、资产管理及证券研究所等领域。期间,王国斌一手打造了后来令东方证券声名鹊起的“东方红”系列集合资产管理计划。
2010年,东方红资管成立,成为国内首家券商系资产管理公司,王国斌也迎来了职业生涯浓墨重彩的一笔,他出任该公司董事长。此时的东方红资管,包括王国斌、傅鹏博、陈光明、饶刚、任莉等,曾是东方红资管巅峰时期的灵魂人物,后来活跃在各自的领域里。
在东方证券18年的投资生涯结束后,2016年,王国斌转身私募,联合朋友创立了君和资本,开启了自主掌控投资节奏的新征程。君和资本是一家投资于先进制造、消费升级、健康服务、文化产业等领域的私募股权基金,被投企业包括安琪酵母、京东方A、恩捷股份等公司。
这段经历,让王国斌历经多轮牛熊周期,打磨了对不同市场环境的投资能力,是一位难得的既懂一级市场,又懂二级市场的”老将“。
2022年2月,王国斌携手老搭档任莉、姜荷泽、李云亮等共同创立泉果基金,出任创始人及总经理。该公司注册资本1亿元,成为当年唯一一家获批的“个人系”公募,后来任莉被选为公司董事长。
图源:罐头图库
从股权结构看,创始人王国斌和任莉分别持有泉果基金35%的股份,副总经理姜菏泽持股7.04%、首席信息官李云亮持股3%,泉果基金设置的四个员工持股平台分别持股4.99%。这种持股结构,既保障了核心团队的坚守,又用股权为纽带凝聚了团队合力,为泉果基金的长远发展打下了坚实基础。
2022年,他出版了个人首部著作《投资中国》,书中总结了他的投资理念及企业经营心得。他曾强调,在自己能力范围内行事,赚取企业现金流增长的钱,并注重长期视角。
在湛庐文化出品的第七版《证券分析》中文版,他在书中表示,越是在市场的动荡时期,价值投资的哲学就越有益,因为这种哲学能够帮助投资者从短暂多变的幻象中,提炼出真正的客观现实和持久的智慧。
王国斌的30年职业生涯,不仅历经资本市场风雨洗礼,也书写了投资老将的传奇,成为中国资本市场发展历程中为数不多的见证者与参与者之一。
2
规模站上200亿台阶,单只产品占比超80%根据官网介绍,泉果基金以企业家视角投资,通过全面分析和深入调研,以合理的价格配置幸运且能干的企业,践行基本面投资。成立3年,凭借其独特的“个人系”公募背景、强大的股东阵容,发展至今成绩有目共睹。在2025年3月举办的泉果基金春季策略会上,王国斌表示,当前中国资产的全球表现亮眼,主要得益于中国科技公司在AI和机器人等高科技领域的创新能力,这激发了全球投资者对中国经济持续发展的信心。wind数据显示,截至9月末,该公司管理6只基金总计规模超过200亿元,达237.87亿元,较2024年同期的160亿元,增长48%,混合型基金数量4只,规模占比高达99.99%;1只债券型基金,规模仅0.63亿元。从产品近1年、近2年、近3年收益率看,分别为39.25%、38.37%、7.36%。近3年收益率低于平均数的9.23%,其他时间段均远远高于平均值。
图源:罐头图库5位基金经理中,分别为赵诣、刚登峰、钱思佳、孙伟、徐缘。其中,赵诣来自农银汇理基金,刚登峰、钱思佳、孙伟均来自东方红资管,徐缘加入公司不足半年,此前无基金管理经验。目前,赵诣有着超过10年的基金经理经验,在管1只产品泉果旭源三年持有期混合,成立于2022年10月18日,目前规模达190.69亿元,是公司旗下6只产品中规模最高的一只,占公司总规模的比例为80.17%。该基金在2025年第三季度的净值增长率45.58%。
自成立以来,泉果旭源三年持有混合总回报为10.71%,近6个月、近1年、近2年、近3年均取得了正收益,分别为:47.46%、49.87%、42.83%、11.14%。尤其是近6个月在同类4617只基金中,排在第554位,收益率表现较为优秀。
图源:wind
管理规模仅次于赵诣的基金经理刚登峰,管理的产品为泉果思源三年持有期混合A,年化回报9.74%,跑赢沪深300的8.53%。该基金在2025年第三季度的净值增长率为32.49%,主要受益于对AI和技术创新的布局。
从三季度泉果基金的前十大行业配置看,制造业占比高达53.23%,其次为软件和信息技术服务业,占比3.88%。前十大重仓股,分别为宁德时代、腾讯控股、立讯精密、科达利、恩捷股份、天赐材料、快手-W、阿里巴巴-W、应流股份、中芯国际,占基金净值比例在4.36%-9.27%之间。
图源:天天基金网
截至三季度末,泉果旭源三年持有混合还出现在科达利、恩捷股份、天赐材料、应流股份的前三大股东名单中。其中,科达利主要从事锂电池精密结构件和汽车结构件的研发制造;恩捷股份聚焦新能源与包装领域,主营锂电池隔膜、包装印刷及纸制品业务;天赐材料主营业务为锂离子电池材料、日化材料等;应流股份专注于高端装备关键零部件研发生产的通用设备制造企业。“投资中国的本质,是相信未来。” 这份相信,让王国斌的投资版图能穿越三十载牛熊后,依旧保持竞争优势。
图源:罐头图库
新任总经理任莉,出生于1968年,与王国斌是北京大学校友,拥有北京大学学士、美国芝加哥大学硕士、清华大学EMBA的学位背景。2007年,任莉从海外回国任职,并于同年加入东方证券,曾在东方红资管担任多个职务,包括总经理助理、副总经理、联席总经理、董事会秘书等,积累了近20年的金融从业经验。在资管行业,任莉致力于让投资者“所见即所得,所得如所期”,获得了较为优秀的投资成绩。面对市场环境的不断变化,公募基金尤其是“个人系”公募基金,在品牌知名度、渠道合作方面相对处于劣势,在任莉的带领下,泉果基金如何在公募江湖继续保持独特的竞争优势,考验其管理智慧。
MACD金叉信号形成,这些股涨势不错!
海量资讯、精准解读,尽在新浪财经APP
责任编辑:杨红卜
广升网提示:文章来自网络,不代表本站观点。